糖尿病伤口问题:糖尿病足溃疡(DFU)发生率达 19%-34%,易导致截肢或死亡,核心痛点为:
高糖环境下渗出液过多,滋生细菌;
氧化应激产生过量 ROS,引发持续炎症;
炎症抑制成纤维细胞、内皮细胞增殖,阻碍愈合。
传统敷料缺陷:① 亲水材料吸收容量有限,易饱和残留渗出液;② 粘连新生肉芽组织,移除时造成机械损伤,缺乏“高效排水+无粘连+杀菌”一体化功能。

基于此,东华大学陈志钢教授团队受仙人掌刺梯度润湿性的启发,设计了一种仿生 Janus 纳米纤维膜作为 “水二极管”,该膜兼具梯度润湿性与梯度孔径特性,可实现可持续的单向自引流和抗菌功能,从而促进糖尿病伤口愈合。该 Janus 膜通过将具有较小孔径的亲水性聚丙烯腈/二氢卟吩 e6(PAN/Ce6)层沉积在具有较大孔径的疏水性聚己内酯(PCL)层上制备而成,进而在润湿性和孔隙结构上形成垂直梯度。上层中二氢卟吩 e6(Ce6)的引入,使得膜能够利用外部光能产生热量以促进蒸发,并生成活性氧(ROS),杀菌效率高达 99%。同时,Janus 膜的梯度结构可实现持续的抗重力渗出液引流,引流速率达 0.95 g・cm⁻²・h⁻¹。这种高效渗出液引流与杀菌的双重功能,能显著减少炎症因子水平,诱导巨噬细胞向 M2 增殖表型极化,增强血管生成,并加速伤口愈合。因此,该研究为开发专为糖尿病伤口修复定制的先进伤口敷料,提供了一种突破性的仿生策略。相关研究内容以“Cactus Thorn-Inspired Janus Nanofiber Membranes as a Water Diode for Light-Enhanced Diabetic Wound Healing”为题目,发表在期刊《Nano-Micro Letters》上。

Scheme1 a Janus PCL/PANₓ% Ce6 膜的制备及 b 伤口愈合过程示意图。
PCL/PANₓ% Ce6 膜的制备与表征
通过静电纺丝成功制备了 PCL/PANₓ% Ce6(x=0、0.8、1.6、3.3)纳米纤维膜,纤维表面光滑,PCL 纤维直径为 154.9 nm,PAN 纤维直径为 242.2 nm。引入 Ce6 后,由于溶液粘度和电导率变化,纤维直径增至 319.4 nm;而较高的 Ce6 浓度(如 3.3%)会导致表面张力增加和泰勒锥不稳定,引发轻微珠状结构形成。纳米纤维结构(50~500 nm)通过模拟天然细胞外基质(ECM)胶原原纤维(50~200 nm),比微纤维(>1 μm)更能增强细胞 - 材料相互作用,且其纳米级孔隙率为 Janus 膜的“水二极管”效应提供了定向流体传输通道。此外,膜具有明确的多孔结构,孔径范围为 0.8~1.2 μm,有利于气体交换和湿度调节。值得注意的是,亲水性 PANₓ% Ce6 层(0.9 μm)的孔径小于疏水性 PCL 层(1.1 μm),形成了适用于伤口愈合的梯度孔径结构。

图 1 a 合成工艺图。b PCL、PAN、PCL/PAN0.8% Ce6、PCL/PAN1.6% Ce6 及 PCL/PAN3.3% Ce6 的扫描电子显微镜(SEM)图与纤维直径分布。c PCL 与 PANₓ% Ce6(x=0.8、1.6、3.3)的孔径分布。d PCL/PANₓ% Ce6(x=0、0.8、1.6、3.3)的荧光光谱。e PANₓ% Ce6(x=0.8、1.6、3.3)的明场(B.F.)与荧光(FL.)图像。f 365 nm 紫外光下 PCL/PAN1.6% Ce6 的照片。
这种 “水二极管” 效应在医疗和纺织等多个纤维相关行业具有重要意义。在纺织领域,具有不对称润湿性的 Janus 结构是开发智能功能纺织品的理想选择,例如可制造具有单向导汗功能的运动服,实现运动过程中的高效湿度管理;在医疗领域,具有 “水二极管” 效应的伤口敷料可显著增强伤口渗出液引流,选择时建议下层疏水层孔径大于上层亲水层,其中 PCL/PAN₁.₆% Ce6 和 PCL/PAN₃.₃% Ce6 膜更能满足这些要求,确保伤口护理中流体的高效可控管理。

图 2 a PCL 层与 PAN/Ce6 层在2 秒时的照片及接触角。b PCL/PAN1.6% Ce6 膜内单向传输过程的示意图及照片。c 润湿过程中的相关作用力。d 水的抗重力渗透示意图。e 水滴在大孔径至小孔径(LTS)及小孔径至大孔径(STL)模式下的受力分析。f 通道内水传输的模拟速度。

图 3 a PCL/PANₓ% Ce6(x=0、0.8、1.6、3.3)在 660 nm 激光照射下干燥或湿润状态的热成像图,b、c 为相应的温度曲线。d 光热蒸发装置的照片。e PCL/PAN1.6% Ce6 的蒸发速率。f 经 PCL/PANₓ% Ce6(x=0、0.8、1.6、3.3)处理并经 660 nm 光照射后,单线态氧传感器绿荧光探针(SOSG)的荧光光谱。g 45 ℃下 PCL/PAN1.6% Ce6 诱导的 SOSG 荧光光谱变化。h 25 ℃或 45 ℃下 PCL/PAN1.6% Ce6 诱导的 530 nm 处 SOSG 荧光强度变化。
抗菌性能
选择 PCL/PAN 和 PCL/PAN₁.₆% Ce6 膜验证抗菌效果:将膜浸入 2×10⁶ CFU・mL⁻¹ 的大肠杆菌或金黄色葡萄球菌悬液中,经不同光照处理后,洗脱细菌并稀释涂布于 LB 琼脂培养基上计数。无光照条件下,PCL/PAN 和 PCL/PAN₁.₆% Ce6 组细菌存活率均 > 97%,细菌形态完整、表面光滑,证实膜本身无固有抗菌活性;而在光照/激光照射下,PCL/PAN₁.₆% Ce6 组菌落数显著减少,细菌表面明显皱缩,表明光热疗法(PTT)或光动力疗法(PDT)介导的抗菌活性有效。单次光动力或光热处理后,大肠杆菌存活率分别为 48% 和 25%,金黄色葡萄球菌存活率分别为 58% 和14%;而 PTT 与 PDT 联合处理时,菌落数显著减少,细菌形态严重受损、内容物渗漏,大肠杆菌杀菌率达 99.99%,金黄色葡萄球菌杀菌率达 99%。Syto 9/PI 染色结果也证实了 PTT 与 PDT 的协同抗菌效应。需注意的是,高温和 ROS 也可能对正常细胞造成损伤,因此需控制光照时间。上述结果表明,光热-光动力联合处理通过诱导热氧化效应,产生局部高温促进 ROS 渗透,进而导致细菌死亡,展现出优异的杀菌性能。

图 4 a 抗菌实验示意图。b 存活率统计、c 照片、d 扫描电子显微镜(SEM)图及 e 荧光图像:经 PCL/PAN 或 PCL/PAN1.6% Ce6 处理并经光照后,大肠杆菌(E. coli)与金黄色葡萄球菌(S. aureus)的相关表征。

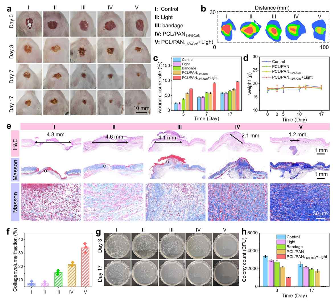
图 5 a 小鼠伤口愈合过程中的照片及 b 伤口面积。c 各组伤口闭合率。d 小鼠体重。e 伤口部位的苏木精 - 伊红(H&E)染色与 Masson 三色染色结果。f 胶原蛋白沉积率、g 菌落照片及 h 第 3 天和第 17 天伤口部位的菌落统计数据。

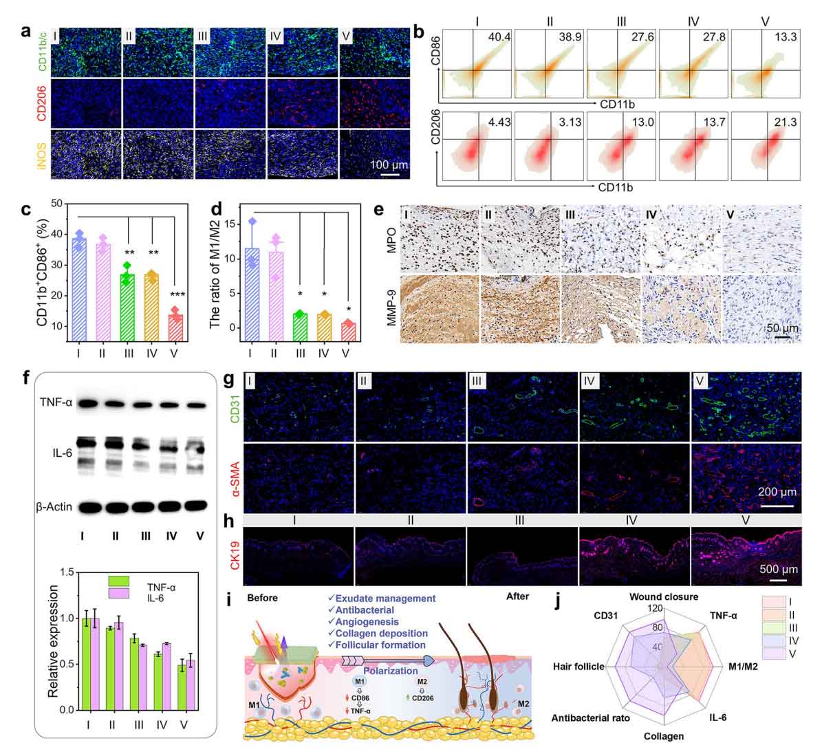
图 6 a 第 7 天伤口内 CD11b/c、CD206 及诱导型一氧化氮合酶(iNOS)的免疫荧光染色结果。I:对照组、II:光照组、III:绷带组、IV:PCL/PAN1.6% Ce6 组、V:PCL/PAN1.6% Ce6 + 光照组。b 皮肤组织中巨噬细胞表型的流式细胞术检测结果。c M1 表型巨噬细胞比例。d M1/M2 比值。e 髓过氧化物酶(MPO)与基质金属蛋白酶 9(MMP-9)的免疫组织化学染色图。f 蛋白质印迹法(Western blot)检测结果及肿瘤坏死因子 -α(TNF-α)、白细胞介素 - 6(IL-6)的相对表达量。g 第 17 天伤口部位 CD31/α- 平滑肌肌动蛋白(α-SMA)及 h 细胞角蛋白 19(CK19)的免疫染色结果。i PCL/PAN1.6% Ce6 在糖尿病伤口愈合中的作用机制。j 雷达图:展示抗菌活性、免疫调控、胶原蛋白生成、血管生成及组织再生等关键性能指标。

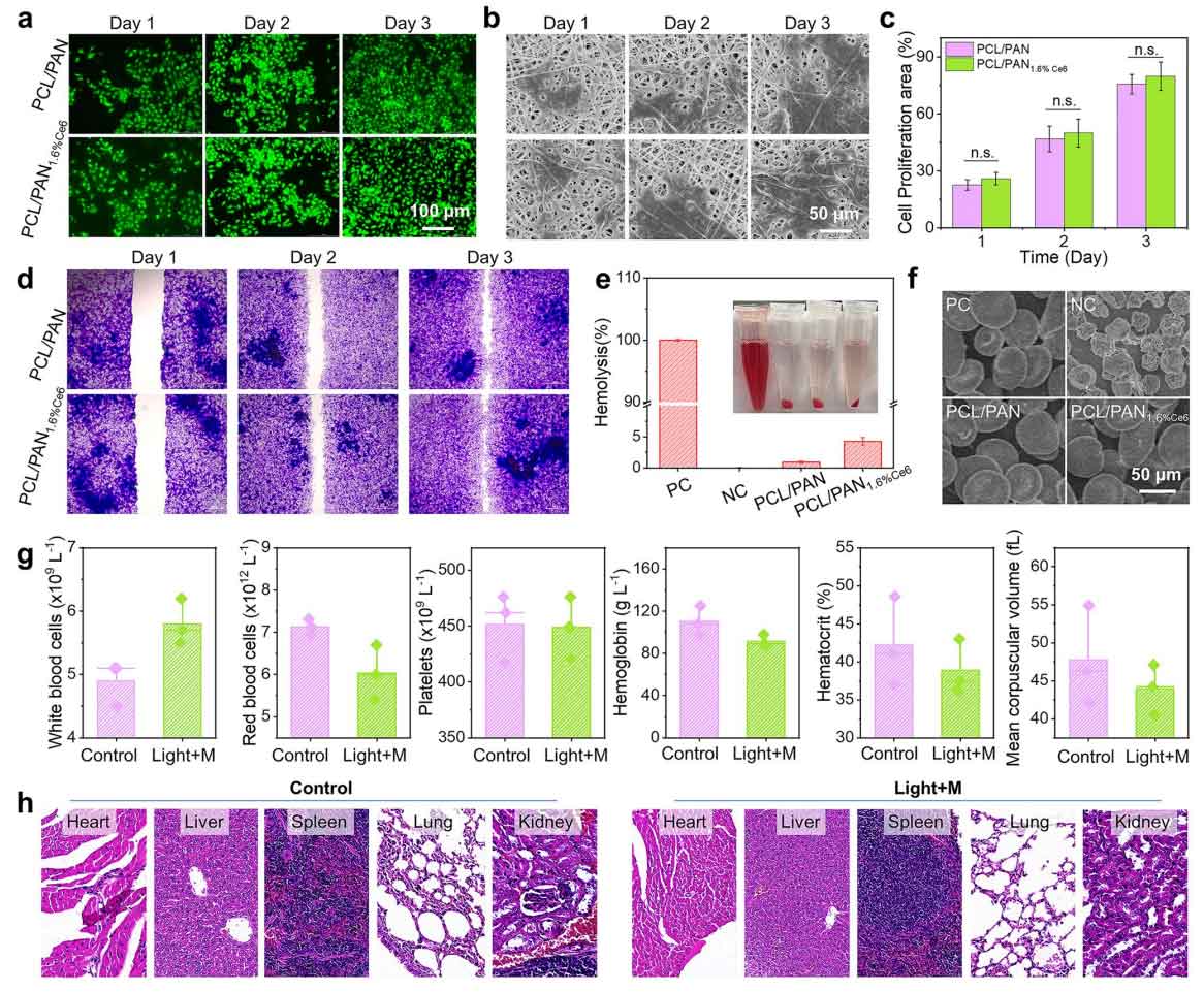
图 7 a 人脐静脉内皮细胞(HUVEC)的钙黄绿素 - 乙酰甲氧基酯(Calcein-AM)荧光染色图像。b 人脐静脉内皮细胞(HUVEC)在 PCL/PAN 或 PCL/PAN1.6% Ce6 膜上的扫描电子显微镜(SEM)图及 c 增殖面积。d 不同处理下人脐静脉内皮细胞(HUVEC)迁移的显微照片。e PCL/PAN 或 PCL/PAN1.6% Ce6 的溶血率。f 经多种处理后红细胞的扫描电子显微镜(SEM)图。g 光照 + 材料组(Light+M 组,其中 Light+PCL/PAN1.6% Ce6 缩写为 Light+M)小鼠的白细胞、红细胞、血小板、血红蛋白、血细胞比容及平均红细胞体积。h 对照组与 Light+M 组小鼠的主要器官切片。
原文链接:https://doi.org/10.1007/s40820-025-01904-z