周围神经损伤是临床治疗中的重大挑战,常导致患者感觉和运动功能永久性丧失。静电纺丝纳米纤维(NFYs)是常见的一种神经引导导管,其纳米形貌对神经组织的生长和发育有一定的引导作用,且NFYs在模拟神经元胞外基质(ECM)方面展现出巨大潜力,但目前大多数设计缺乏生化特异性和长期稳定性,限制了它们的再生功效。

鉴于此,南方医科大学黄文华教授、吴耀彬教授、王玲副教授合作,开发了一种具有生物活性和结构排列的纳米纤维支架,通过N-羟基琥珀酰亚胺(NHS)酯基与层粘连蛋白(Laminin, Lam)的共价结合,进而构建生理与生化双重引导信号的新型3D仿生支架,实现周围神经再生的高效引导与调控。相关研究内容以“Laminin-Conjugated Aligned Nanofiber Yarns for Topographical and Biochemical Guidance of Neurite Outgrowth and Branching Regulation”为题发表于期刊《Journal of Nanobiotechnology》。

图1 模拟天然神经组织ECM微环境的NHS功能化排列NFYs支架的设计和制备
本研究构建的NFY-NHS纳米纤维是由团队改进的干湿静电纺丝技术制备。扫描电镜显示纳米纤维具有较一致的朝向,NFY-15NHS组纳米纤维的平均直径在480nm左右,该组的力学性能较好,亲水性优于control。FT-IR结果表明电纺后纤维上NHS酯基的稳定留存(图2)。

图2 NFYs支架的形态和力学特性。
NFY-15NHS纤维结合血清白蛋白(BSA)和层粘连蛋白(Laminin)的能力显著优于NFY组(图3),说明NFY-15NHS可以作为一个功能性平台,共价结合相关蛋白,为组织和细胞的生长、发育和成熟提供仿真的体外环境。

图3 FITC-BSA和FITC-Laminin分别在NFYs上孵育
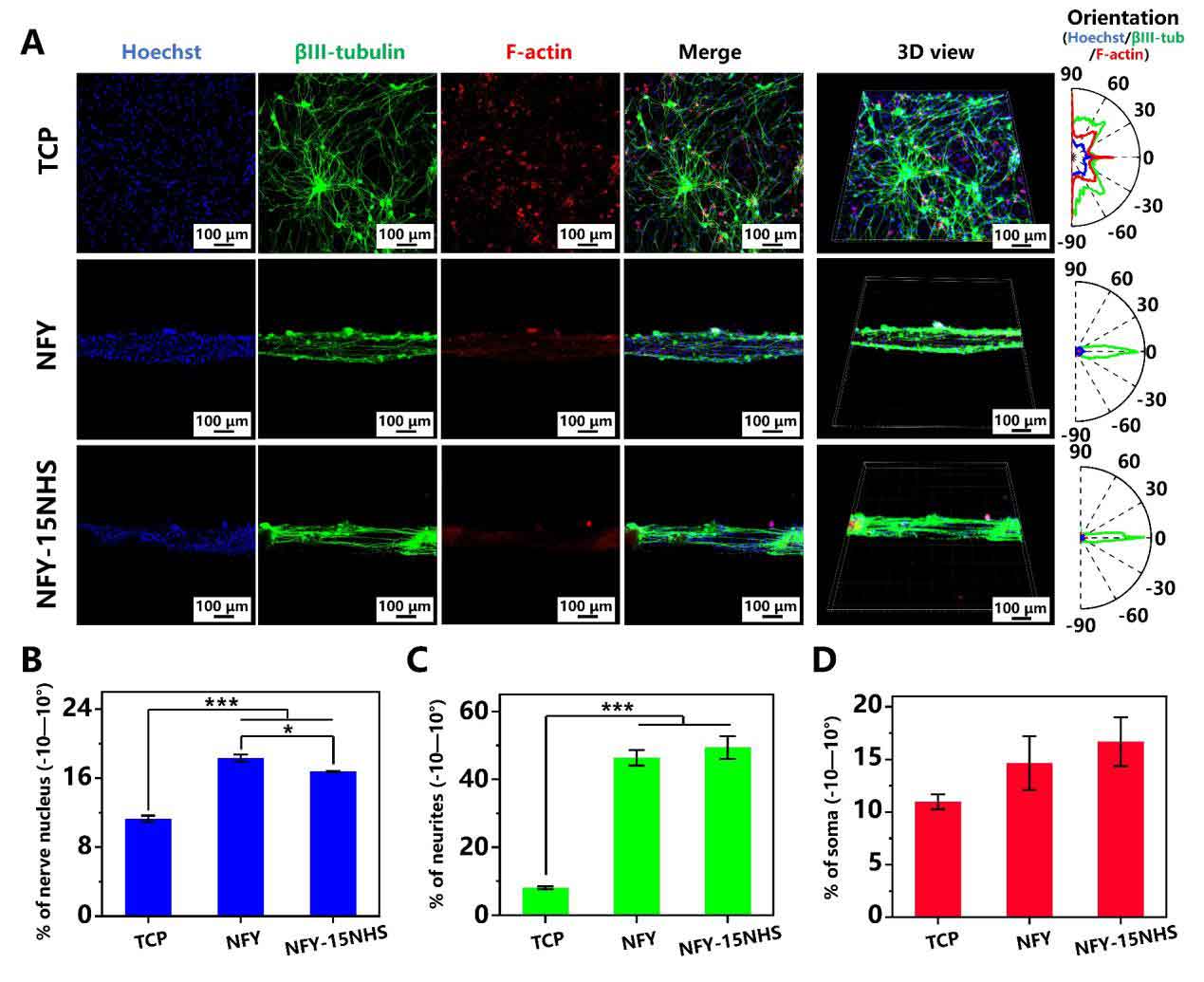
层粘连蛋白功能化的NFY-15NHS支架显著增强了PC12细胞和背根神经节(DRG)神经元的神经突排列和伸长,同时减少了过度的神经突分支(图4和5)。NFY-15NHS上的DRG小体突起延伸距离可达2140um,显著高于NFY组,说明NFY-15NHS通过富集层粘连蛋白提供一系列生化信号,进一步促进神经突的延伸(图6)。

图4 DRG细胞在NFYs和TCP上培养表征

图5 DRG细胞的神经突起分支数

图6 NFYs上DRG小体的突起延伸。
论文链接:
https://pubmed.ncbi.nlm.nih.gov/41353422/
黄文华,南方医科大学二级教授,博导,国家重点研发计划项目首席科学家。首届“中国青年解剖科学家奖”获得者,人体解剖与组织胚胎学国家重点学科学术带头人。致力于基础研究及临床转化应用,主持国家重点研发计划、国家自然科学基金、广东省科技重大专项等各级课题20余项,在Adv Funct Mater、Biomaterials、Acta Biomater、Mater Today Bio、J Colloid Interface Sci等国内外刊物上发表科研论文497篇,SCI收录219篇。申请PCT专利2项、国内专利148项(授权专利81项)。研究成果获国家科技进步奖、省科技进步奖、中国产学研合作创新奖等国家省部级科研奖励9项。
吴耀彬,南方医科大学基础医学院教授,博导,中国科协青年人才托举工程入选者,欧盟玛丽居里学者,南方医科大学高层次引进人才。主要从事柔弹材料结合生物制造技术促进软组织原位修复及体外仿生器官芯片构建等研究。近年以一作或通讯在Sci Adv、Adv Funct Mater、Adv Sci、ACS Nano、Biomaterials、Bioactive Materials等发表SCI论文共 50 余篇,其中IF>10分 20余篇,被引 3700余次,H因子 28。申请专利18项,授权 9 项。主持国家重点研发计划项目课题、国家自然科学基金面上和青年等项目共计10项。
王玲,南方医科大学副教授,硕士生导师。南方医科大学高水平大学建设高层次引进人才,一直从事于肌组织工程与器官芯片等方面的研究,致力于导电纳米纤维仿生支架的设计、制备及其在骨骼肌、心肌、神经组织工程中的应用。