新兴的导电多孔材料由于其多孔性和导电性的协同作用,在焦耳加热应用如电热过滤、智能纺织品和能源管理等方面有着显著的前景。然而,它们的发展受到设计平衡的限制,在实现高效流体传输的高孔隙率和维持有效电荷传输的导电网络之间进行权衡。

为了克服上述问题,香港城市大学Steven Wang副教授、姚晓雪、Bee Luan Khoo团队通过自组装聚吡咯纳米线连接聚吡咯涂层纳米纤维,开发了一种桥接导电纳米纤维膜(BCNM)。这些性能与领先的导电多孔材料相比,在过滤性能和能源经济性方面都是有利的。结合BCNM的概念太阳能净化器在过滤、杀菌、能源效率和成本方面优于现有的净化技术。这项工作为开发能量交互多孔材料提供了一种创新的材料-结构-功能范例,在智能过滤、生物医学保护和可持续能源系统中具有广泛的潜力。相关研究成果以“Bridged Conductive Nanofibrous Membrane Overcoming the Porosity‐Conductivity Trade-Off for Electrothermal Air Purification”为题目,发表在期刊《Advanced Science》上。

图 1 桥接导电纳米纤维膜(BCNM)的设计与表征a)BCNM 用于电热杀菌过滤的示意图;b)BCNM 的制备流程;c)透射电子显微镜(TEM)图像:i)单根 BCNM 纤维,该纤维由 ii)聚丙烯腈 @聚吡咯(PAN@PPy)核壳结构和 iii)聚吡咯(PPy)纳米线组成;iv)该纤维的元素 mappings 图像;d)扫描电子显微镜(SEM)表面图像:i)纯聚丙烯腈(PAN)纳米纤维膜;ii)无表面活性剂制备的 BCNM;iii)用 30 mmol 表面活性剂制备的 BCNM;iv)BCNM 的横截面 SEM 图像(插图中展示了其柔韧性)。
材料制备与关键特性
制备流程:先将聚丙烯腈(PAN)电纺到聚对苯二甲酸乙二醇酯(PET)非织造基材上,再通过蒽醌 - 2 - 磺酸钠(AQS)辅助的 PPy 聚合,形成 “PET@PPy 微纤维 + PAN@PPy 纳米纤维 + PPy 纳米线” 的层级结构。
核心特性:
结构:孔隙率达 84.27%,平均孔径约 0.40μm,兼具 11.18MPa 强度与 40% 伸长率,350℃以下热稳定;
导电:电导率最高 194.93 S/m,远优于传统涂层结构;
亲水:超亲水特性可 4 秒内吸收 10μL 水,助力气溶胶捕获。

图 2 桥接导电纳米纤维膜(BCNM)的空气过滤性能a)空气过滤测试示意图及 BCNM 的过滤机制;b)电纺浓度、c)电纺时间对 BCNM 过滤效率及压降的影响(测试条件:气流速率 30 L・min⁻¹)。数据以平均值 ± 标准差表示(n=3 个独立样本);d)BCNM 对 > 0.3 微米颗粒的过滤品质因子(QF);e)BCNM 与现有电热空气过滤器的过滤品质因子(QF)对比;f)BCNM 与已报道纳米纤维空气过滤器的过滤效率及压降对比。

图 3 桥接导电纳米纤维膜(BCNM)的电热性能a)BCNM 在梯度功率下的温度分布变化;b)BCNM 在梯度功率下的温度变化曲线;c)BCNM 的阶梯式电压响应特性;d)不同气流速率和电热温度下,BCNM 的压降与过滤效率;e)焦耳加热 BCNM在高湿度条件(25℃、90% 相对湿度)下 100 小时老化过程中的电热性能(红线)、过滤效率(蓝色方形点)及压降(黄色圆形点);f)层级结构 BCNM、均一结构 BCNM、商用加热器及其他导电多孔材料的电热转换效率对比;g)在气流速率为 30 L・min⁻¹ 的亚克力管中,自加热型 BCNM(S 型)与外加热型高效空气过滤器的红外热成像图;h)两种模型的温度对比;i)两种模型能量分布对比的桑基图。
性能表现(全面优于传统材料)
空气过滤:对 > 0.3μm 颗粒捕获效率 98.79%,压降仅 76Pa(远低于石墨烯堆叠过滤器 800Pa、铜纳米线过滤器 85Pa),过滤品质因子(QF)达 0.06 Pa⁻¹,且经气溶胶中和后效率仍达 98.51%,稳定性强;
电热转换:低功率下可快速升温(0.21 W/cm² 功率下,12 秒内达 134℃,升温速率 9.32℃/s),电热转换效率 473.54℃・cm²/W,是商用 PI - 金属加热器的数倍,100 小时高湿(90% RH)老化后,温度仅降 4.4℃、过滤效率仍 97.49%;
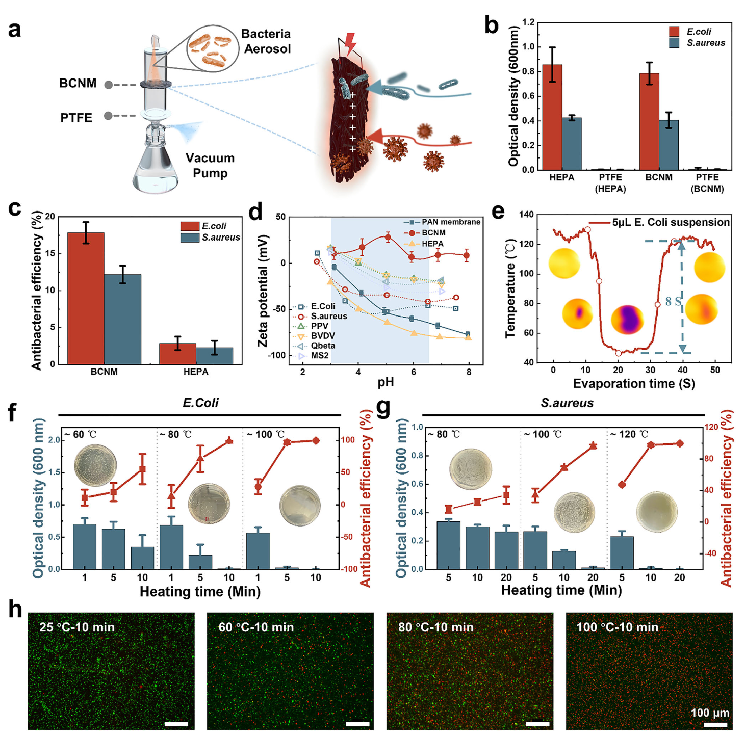
杀菌能力:60℃即可灭活病原体,100℃加热 10 分钟对大肠杆菌、金黄色葡萄球菌气溶胶灭活率达 99.49%,且 PPy 的正电荷特性赋予 12%-18% 的固有抗菌率(无加热时)。

图 4 桥接导电纳米纤维膜(BCNM)的电热空气杀菌性能。

图 5 BCNM 净化器的空气净化性能。
结论:
该研究研发了太阳能驱动 BCNM 空气净化器(集成 BCNM 膜、无刷风扇、太阳能板与电池),在 55L 密闭空间中,8m/s 风速下3分钟内即可清除大部分 0.3μm 颗粒;30m² 房间12小时运行后,Agar 平板无细菌菌落。相比 HEPA-UVGI(高能耗、有 UV 风险)、静电除尘器(臭氧污染、效率低)等传统技术,BCNM 将 “过滤 - 杀菌” 集成于单膜,兼具高效、低耗、低成本优势,还为生物医学防护、清洁能源系统等领域的导电多孔材料设计提供新范式。
原文链接:https://doi.org/10.1002/advs.202508650