随着全球老龄化人口的增加,与年龄相关的骨缺损修复已成为公共卫生面临的重大医学挑战。衰老骨骼再生能力的下降是多因素的,包括由线粒体功能障碍驱动的代谢崩溃,其特征是三羧酸(TCA)循环损伤和ROS过度积累,衰老相关分泌表型(SASP)驱动的慢性炎症损害骨免疫平衡,以及限制营养/废物交换的血管缺乏。这些因素共同阻碍了老年骨中骨髓间充质干细胞(BMSCs)和骨祖细胞的增殖和分化。因此,设计新型生物材料来逆转/改善缺损部位的微环境,克服这些不利因素,将是促进老龄骨再生的有效策略。

近日,四川大学李吉东教授团队在期刊《Journal of Controlled Release》上,发表了最新研究成果“Fiber scaffolds augment aged bone regeneration by modulating energy metabolism, immunity and angiogenesis”。研究者通过静电纺丝工艺,制备以PLGA和鱼胶原(FC)为壳,以PLGA、钙磷寡聚体(CaP)和α酮戊二酸(αKG)为核的核壳纤维支架(PFC/PCK),进一步通过单宁酸(TA),将纤连蛋白(Fn)接枝于纤维支架表面(Fn-TA-PFC/PCK)。所设计的纤维支架集成了三种生物启发策略(图1):(1) TA锚定的Fn原位募集内源性血管内皮生长因子(VEGF)促进血管生成;(2) 免疫调节相关因子促进巨噬细胞向再生M2表型极化,降低ROS水平;(3) αKG重编程BMSCs线粒体代谢,促进能量生成。支架增强了ATP的产生,并有效捕获了VEGF。重要的是,支架中的αKG降低了衰老相关基因的表达,改善了衰老微环境,恢复了衰老骨髓间充质干细胞的成骨潜能。

图1:研究示意图。

图2:纤维支架的表征。
如图2所示,对PFC/PCK纤维支架依次进行TA和Fn功能化处理。SEM显示Fn接枝后表面出现明显沉积物,但纤维形态与直径未显著改变。通过Ag⁺还原反应证实TA涂层成功涂覆。EDS与XPS分析均检测到氮元素含量显著升高,CLSM图像也直接观察到FITC标记的Fn成功固定,共同证实Fn存在于支架表面。功能化后支架亲水性显著提高,降解速率也随之加快。分子对接模拟提示Fn与TA及VEGF之间可通过多种非共价作用稳定结合。

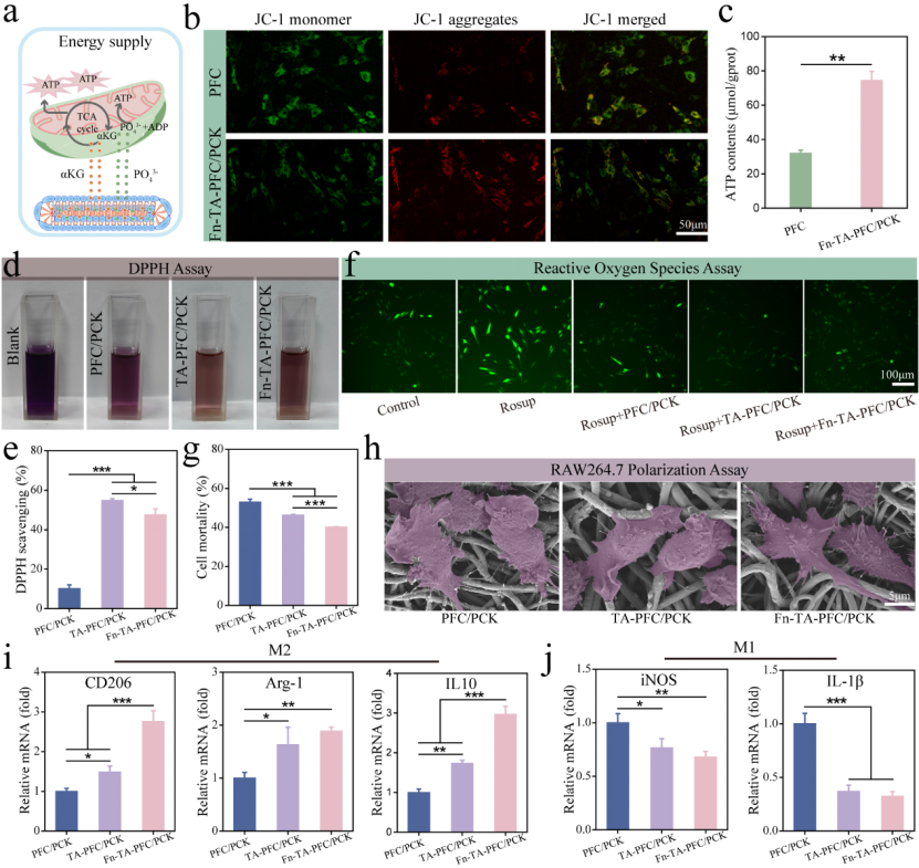
图3:纤维支架的细胞能量代谢调节、抗氧化和免疫调节活性。
如图3所示,为评估纤维支架对细胞能量代谢的影响,检测发现与PFC组相比,Fn-TA-PFC/PCK组BMSCs的线粒体膜电位更高、ATP含量显著上升,表明其有效增强细胞能量代谢。DPPH与细胞内ROS清除实验证实功能化支架具有抗氧化能力,其中Fn-TA-PFC/PCK组在H₂O₂刺激下细胞存活率最高。此外,RAW264.7细胞在Fn-TA-PFC/PCK支架上呈现更典型的M2型巨噬细胞形态,相关基因表达显示M1标志物下调、M2标志物上调,说明该支架能促进巨噬细胞向M2型极化,具备良好的抗炎与免疫调节能力。

图4:衰老骨髓间充质干细胞的转录组学分析。
如图4所示,转录组学分析表明,Fn-TA-PFC/PCK纤维支架可显著影响老龄BMSCs的基因表达谱,与PFC/PCK组相比,该组共有619个基因上调、353个基因下调。上调基因主要富集于细胞黏附、血管生成及成骨分化等相关功能。GO分析进一步提示ERK、MAPK、BMP、Wnt等重要信号通路被激活。蛋白质互作网络推测,该支架可能通过增强细胞黏附与增殖,进而协同促进血管生成与成骨过程,从分子层面揭示了其促成骨分化的机制。

图5:纤维支架在老龄小鼠、OVX大鼠和SD大鼠的体内骨缺损修复能力。
如图5所示,在老龄小鼠、OVX大鼠及SD大鼠的颅骨缺损模型中,植入Fn-TA-PFC/PCK纤维支架可显著促进骨再生。Micro-CT结果显示,与对照组和PFC/PCK组相比,Fn-TA-PFC/PCK组在植入体内后表现出更高的骨体积分数(BV/TV)、更多骨小梁数量(Tb.N)及更小的骨小梁间距(Tb.Sp),尤其在OVX和SD大鼠中其成骨优势更为明显。结果表明,该纤维支架在不同骨缺损模型中均具有优异的成骨性能。
该策略为解决再生医学中的临床难题(特别是老龄骨愈合能力有限的问题)提供了一个有说服力且可转化的途径。这种基于生物启发的多功能方法为开发能够主动协调复杂组织再生的先进生物材料建立了新的范式。
论文链接:https://doi.org/10.1016/j.jconrel.2025.114393
人物简介:
李吉东,四川大学分析测试中心教授,博士生导师。近年专注调控宿主微环境促组织再生的生物材料研发。先后承担国家863计划、国家重点研发计划、自然科学基金面上/青年、四川省基础研究重点等项目10余项,在 Advanced Functional Materials、ACS Nano等期刊发表学术论文120余篇(H指数33),引用超3000次,其中7篇单篇引用超过100次;获中国发明专利授权21项(申请29项),授权美国发明专利1项,公开国际PCT专利6项;获部省级自然科学二等奖1项。