周围神经损伤后,神经生长因子(NGF)水平下降和生物电信号传递中断是导致神经再生延迟的关键因素。然而,目前临床上应用的神经导管不能同时实现对损伤微环境的持续营养支持和电活动维持,限制了其修复效果。

近期,华东理工大学赵黎明教授团队采用静电纺丝技术制备了一种具有高压电响应的神经纤维纤维双层神经导管。内层是由肝素功能化的壳聚糖纳米纤维负载NGF (CPHN)组成,而外层是由聚偏氟乙烯(PVDF)纳米纤维负载ZnO纳米粒子(PZ)组成。结果表明,肝素功能化壳聚糖纳米纤维显著提高了NGF的负载密度和稳定性。此外,ZnO含量为1 wt%的PZ纳米纤维在可控的外部刺激下产生稳定和适当的内源性电刺激。
体外实验表明,PZ与CPHN (PZ@CPHN)联用可补偿TrkA受体脱敏,改善NGF药效学,激活NGF/TrkA信号通路,调节PC12细胞的增殖、分化和运动。在大鼠坐骨神经缺损模型中,PZ@CPHN导管移植在12周后显著促进了再生神经组织的重建和肌肉运动功能的恢复,修复效果与自体神经移植相当。综上所述,该研究提出了一种新的治疗策略,将NGF与内源性电刺激结合起来,以加速周围神经的再生。相关研究成果以“Dual Biomimetic Nanofiber Conduits Enable Synergistic NGF Delivery and Endogenous Piezoelectric Stimulation for Peripheral Nerve Regeneration”为题目,发表在期刊《Advanced Fiber Materials》上。

图1负载神经生长因子并具有高压电响应的双仿生神经导管用于大鼠周围神经缺损的制备示意图。

图 2 压电 PZ 纳米纤维的表征。a 不同氧化锌(ZnO)浓度下聚偏氟乙烯(PVDF)纳米纤维的扫描电子显微镜(SEM)图像;b 不同氧化锌浓度下聚偏氟乙烯纳米纤维的透射电子显微镜(TEM)图像;c 纳米纤维直径分布;d 纳米纤维平均直径;e PZ、PVDF 及 ZnO 的衰减全反射傅里叶变换红外光谱(FTIR);f PZ、PVDF 及 ZnO 的 X 射线衍射(XRD)图谱;g 压电响应力显微镜(PFM)振幅图像;h 振幅滞后回线;i 相位图像;j PZ 膜的类滞后回线;k 10 N外力作用下 PVDF 膜与 PZ 膜的输出电压。

图 3 负载神经生长因子(NGF)的肝素功能化壳聚糖 - 聚氧化乙烯(CP)纳米纤维膜的表征。

图 4 PZ@CPHN 导管力学性能评价。a PZ@CPHN 导管的压缩与弯曲测试b、c PZ@CPHN 导管在 25% 应变下的循环疲劳测试

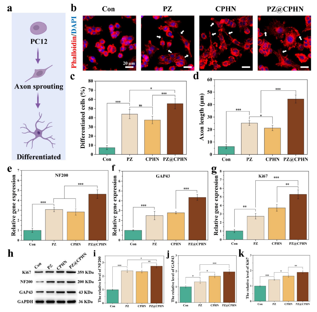
图 5 PC12 细胞增殖及神经突生长评估a PC12 细胞体外分化与轴突再生示意图b 在不同支架上培养 3 天的 PC12 细胞细胞骨架染色c PC12 细胞分化率定量分析d 轴突长度定量分析e-g PC12 细胞中神经相关基因表达的 RT-qPCR 结果(n=3)h 采用蛋白质印迹法(WB)检测 Ki67、NF200 和在各样本上培养 3 天的 PC12 细胞中的 GAP43 蛋白表达i-k 蛋白质表达的定量分析(n=3)。

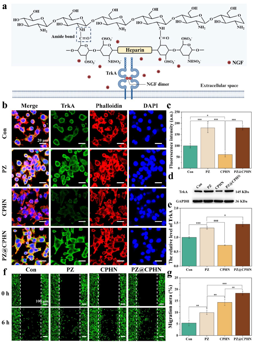
图 6 压电刺激与神经生长因子(NGF)协同作用对 PC12 细胞行为的影响a 神经生长因子(NGF)与 TrkA 受体相互作用示意图b PZ、CPHN 及 PZ@CPHN 处理后 PC12 细胞中 TrkA(绿色)与鬼笔环肽(红色)的代表性荧光图像c TrkA 的平均荧光强度,d、e PC12 细胞中 TrkA 受体的蛋白表达f PC12 细胞迁移的代表性图像g 细胞迁移面积的定量分析。

图 7 支架体内植入及再生神经形态学评估a 在坐骨神经 10 毫米缺损处植入支架的示意图/实物图;b 术后 12 周的免疫荧光染色结果;c 神经丝蛋白 200(NF200)阳性区域定量分析d S100β 蛋白阳性区域定量分析;e 有髓鞘轴突再生的代表性透射电子显微镜(TEM)图像;f 髓鞘厚度定量分析;g 根据透射电子显微镜(TEM)图像计算的再生神经G 值。

图 8 PZ@CPHN 处理后的功能恢复评估。a 术后 4 周、8 周、12 周的坐骨神经功能指数(SFI)b 植入术后 12 周的代表性复合肌肉动作电位(CMAP);统计数据显示复合肌肉动作电位(CMAP)的平均振幅c 足迹、腓肠肌的代表性图像,以及右侧腓肠肌的马松(Masson)染色结果;其中,肌肉图像的比例尺为 10 毫米,马松染色图像的比例尺为 200 微米d 腓肠肌湿重比的定量分析e 胶原沉积面积百分比的定量分析f 肌纤维直径的定量分析。
结论:
该研究成功制备出 PZ@CPHN 双功能层神经导管,实现了 NGF 的高效稳定递送与内源性电刺激的协同作用。该导管在体外可有效调控 PC12 细胞功能,在体内能显著促进大鼠坐骨神经缺损的神经再生与功能恢复,修复效果可与自体神经移植(金标准)相媲美。
研究意义:
提出了 “NGF 递送 + 内源性电刺激” 结合的新型治疗策略,解决了现有神经导管无法同时提供营养与电支持的局限。为周围神经损伤的临床治疗提供了具有潜力的新型仿生导管,推动了组织工程在神经修复领域的发展。
文献信息:
Yi, Z., Lin, Y., Jing, R. et al. Dual Biomimetic Nanofiber Conduits Enable Synergistic NGF Delivery and Endogenous Piezoelectric Stimulation for Peripheral Nerve Regeneration. Adv. Fiber Mater. (2025). https://doi.org/10.1007/s42765-025-00627-5